{dede:global.cfg_webname/}

城市: 北京天津河北山西辽宁四川吉林黑龙江上海江苏浙江安徽福建江西山东河南湖北湖南广东广西海南云南重庆贵州

下一个香港?中国最大自贸港海南横空出世!

来源:人民日报社市场报网络版《时事经济观察》 发布时间:2020-06-03 20:14:34

   32年前,海南脱离广东单独建省,同时成为了中国最大的、唯一的省级经济特区;如今,海南又一次迎来历史性机遇,甚至被众多网友和自媒体冠上了”下一个香港“的名号。

   6月1日,中央印发《海南自由贸易港建设总体方案》,明确要将海南自由贸易港打造成为引领我国新时代对外开放的鲜明旗帜和重要开放门户,到本世纪中叶,全面建成具有较强国际影响力的高水平自由贸易港。

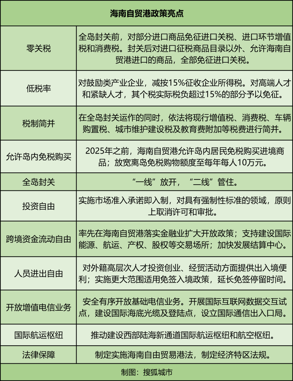
   零关税、低税率、全岛封关……多项政策亮点将海南自贸港提升到了前所未有的开放高度,更获得了在部分领域与香港、新加坡对标的可能。可以说,海南这次真的“赚翻了”。

   零关税、低税率、全岛封关,开放力度前所未有

   实际上,海南早在2018年就已经获批建立自由贸易区,实施范围也是海南岛全岛。然而,同样是自由贸易,“区”与“港”可是相差甚远。

   第一个亮点和区别就是“零关税”和“岛内消费免税”。目前中国共有18个自由贸易试验区以及数量众多的保税区,进入这些海关特殊监管区域的货物也是零关税,但基本都是属于生产资料免征关税,直接受益者为企业。对于消费者来说,普通的消费物品是以保税的形式进入,想要购买还是要缴付关税。海南自贸港则是对进口征税商品目录以外、允许海南自贸港进口的商品,全部免征进口关税。

   在此基础上,海南自贸港还对岛内居民消费的进境商品实行正面清单管理,允许岛内免税购买,并将离岛免税购物额度从每年每人3万元放宽至10万元,这对于海南建设可以媲美香港的国际旅游消费中心将有巨大帮助。

   对外经贸大学教授崔凡表示,当地允许消费进口免税商品,是自贸港与其他自贸区相区别的一个重要特征,“目前我国的海关特殊监管区一般不允许建设商业性生活设施,有的保税区建有宾馆等设施,但一般消费的是从内地运来的商品。允许海南岛当地消费免税进口的商品,这个政策突破很难得,海南真的可能成为消费天堂。”

   海南三亚国际免税店。图/摄图网

   第二个明显的、实质性的区别,就是“一线”放开、“二线”管住的进出口管理制度。所谓“一线”放开,指的是面向国际的放开,除了限制进口的货物清单外,绝大多数进口货物免税,各方面实行极简易的管理。“二线”管住,则是面向内地而言,货物从海南自贸港进入内地,原则上按进口规定办理相关手续,照章征收关税和进口环节税。这相当于将海南面向世界的大门完全打开,而海关后撤到海南岛和内陆之间,开放力度空前。

   第三个亮点是低税率。目前,中国内地的企业所得税是25%,在自贸区方面,只有像深圳前海、上海临港这样的自贸区,才有在“鼓励类企业”减按15%企业所得税征收的优惠。海南自贸港一鸣惊人,对注册在海南自贸港并实质性运营的鼓励类产业企业,减按15%征收企业所得税。与此同时,对在海南自贸港工作的高端人才和紧缺人才,其个税实际税负超过15%的部分予以免征。既拉企业又拉人,海南的商业主体有望迎来井喷式发展。

   除此之外,还有诸如开放增值电信业务、建设国际航运枢纽、制定海南自由贸易港法、市场准入承诺即入等多项福利政策,为海南打造高水平自贸港提供了无穷的想象空间。虽然海南在国际金融、贸易中心等方面短时间内仍无法与香港媲美,但海南式探索无疑开创了新的可能。

  

   燃油费、落地签、离岛免税,改革探索前沿阵地

   实际上,海南式探索在其1988年建省之后便没有停止过。32年来,海南作为全国最大的经济特区,实行了大大小小上百项改革试验,可以说是改革探索的最前沿阵地。其中,设立经济特区、获批国际旅游岛、建设全岛自贸区可以称为巨大历史机遇和政策红利,推行燃油附加费改革等措施,则为全国提供了范本,影响巨大。

  

   1988年,海南提出实施市场经济体制,比党的十四大正式提出建立社会主义市场经济体制的改革目标整整早了5年;“企业不分经济成份一律实行平等竞争”的提法,比全国早了9年;1991年,海南率先实行粮食购销同价改革,比全国早了1年;1993年,海南率先实行“先上车后买票”的企业登记制度;2004年,海南比全国提前1年取消农业特产税……如此种种,不胜枚举。

   而海南率先实行的、在全国范围内引起最大讨论的举措,就是燃油附加费改革。1994年,海南将公路养护费、道路通行费、过桥费和公路运输管理费“四费合一”,改为只征收机动车辆燃油附加费。这一改革使海南成为全国唯一没有公路收费站卡的省份,还获得了巨大的收益:改革前几种费用加一起才1.8亿元,改革后15年累计征收燃油附加费80多亿元,年均增长10%以上。因此,2009年成品油税费改革开始在全国范围内实施。

   作为经济特区和旅游大省,海南在旅游服务方面也作出了多项试验。2000年,海南率先实行落地签证政策;2009年获批国际旅游岛;2011年,三亚试点执行离岛免税政策,海南因此成为继日本冲绳岛、韩国济州岛和马祖、金门之后,全球第4个实施离岛免税的岛屿。受益于这些改革举措,海南成了国内外游客的度假天堂。2018年,位于三亚的全球最大单体免税店日均接待量已超过1.5万人,黄金周每日可接待近4万人,而故宫当年的日均客流量也就是4.5万人。

   此次建设海南自贸港的重大探索,是两年前海南获批建设全岛自贸区时就定下的一步棋。它对于海南,可以说是继成为经济特区、获批国际旅游岛、建设全岛自贸区之后,最大的一次历史机遇。这么多具有重大意义的改革举措,为何都选择了海南?

   独立岛、区位佳、试错成本低,海南条件得天独厚

  

   海南得天独厚的地理条件和区位优势,赋予了这个省份不可替代性。

   首先,海南是一个独立的地理单元,且有着丰富的陆地、海洋资源。11海里的琼州海峡就像一条天然屏障,将海南与大陆架隔离开来。它不像舟山市(浙江自贸区)、平潭县(福建自贸区)等地一样,离大陆架太近,进出通道尽在掌控之中。有这个优势,很多实验更便于推行。而海南广袤的陆地、数量众多的港口以及良好的生态环境,更使海南成了上天恩赐的最佳“试验田”。

   其次,海南是国内离东南亚最近的沿海省份,也是经马六甲海峡来往日本这一航线的重要中转和枢纽,战略位置十分重要。近些年,中国与东南亚其他国家的贸易往来更是增长迅猛:2017-2019年,我国对东盟的进出口增长幅度与美国和欧盟相比均为最高,分别为16.6%、11.2%和14.1%。作为从地理上与亚太国家联系最方便的省份,它的开放可以说是时代的需要。

   除了地理和区位优势之外,海南经济、人口体量小,改革创新的试错成本低,也是其屡屡成为“试验田”的重要原因。2019年,海南全省GDP为5308.94亿元,只相当于新晋万亿俱乐部成员佛山的一半,甚至比不上大多数二线城市;常住人口944.72万人,仅比佛山多了不到100万人。正是因为体量小,所以各项改革措施可能产生的负面影响体量也比较小,试错成本低。

   而经济、人口体量较小的海南,也注定了它在此次自贸港的探索中很难达到香港的高度。但它最大的使命也不在于此,中国国际经济交流中心副理事长、商务部原副部长魏建国表示,海南建好自贸港,其指导意义甚至会大于发展本身的意义。它的发展模式不仅可以为贵州、云南等中国内陆省以及沿海地区提供指导,还能为以农业、海港为主的东南亚起到示范作用。

   同时,在特朗普刚刚宣布“将采取行动,取消香港作为中国一个单独的海关和旅游地区所享有的优惠待遇”的情况下,骤然崛起的海南自贸港,一定程度上也承担了在全球贸易体系新一轮重构中寻求制度突破的使命。但无论怎样,海南都迎来了前所未有的政策大礼包,到底能发展到怎样的高度,实在是令人期待。

  来源:搜狐城市


        更多精彩新闻请点击:http://www.peoplessjj.com/《时事经济观察》
责任编辑: 李靖

渝ICP备18016245号-1 地址:北京市朝阳区金台路2号人民日报社 版 权 所 有 ,未 经 书 面 授 权 禁 止 使 用

Copyright 2018 by all rights reserved 监督电话:010-65365635

浏览本网主页,建议将电脑显示屏的分辨率调为1024*768

 技术支持:网站建设

电脑版 | 移动版