{dede:global.cfg_webname/}

城市: 北京天津河北山西辽宁四川吉林黑龙江上海江苏浙江安徽福建江西山东河南湖北湖南广东广西海南云南重庆贵州

“木兰”编程语言体系调查结果:涉虚假和欺瞒,取消五年晋升资格

来源:人民日报社市场报网络版《时事经济观察》 发布时间:2020-01-24 09:22:53

      1月23日,中国科学院计算技术研究所(以下简称中科院计算所)官网发布关于“木兰”语言问题的调查与处理意见。

   意见称“木兰”语言团队主要负责人刘雷在宣传活动中存在《中国科学院对科研不端行为的调查处理暂行办法》中第三条第二款所列举的虚假陈述行为,同时在对外宣传活动中存在对单位的欺瞒行为。

   意见决定对刘雷做出如下处理:取消五年内专业技术岗位晋升的申请资格;取消三年内科研项目的申请资格;全所范围内通报批评;岗位等级从工程师一级降低为助理工程师一级。

   此前,据中国新闻网等多家媒体报道,中科院计算所1月15日正式对外发布该所计算机体系结构国家重点实验室编译技术团队自主研发、面向新一代人工智能和物联网应用的“木兰”编程语言体系,并推出“木兰”开源软件包,供全球用户免费下载获取。

   但随后网络上争议四起,“木兰”被扒出实际上是“换皮Python”,备受质疑。1月19日,中科院计算所发表声明,称该行为存在欺瞒与虚假陈述的科研不端问题,对当事人做出停职检查的决定,并将对这一问题展开深入调查。

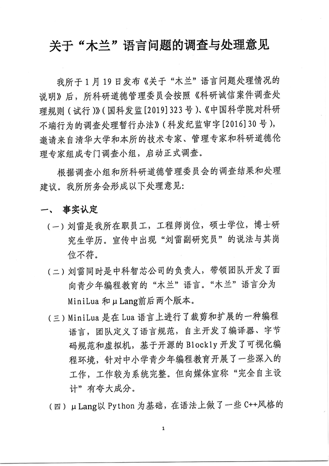
   此次发布的调查与处理意见显示,刘雷是中科院计算所在职员工,工程师岗位,同时也是中科智芯公司的负责人,带领团队开发了面向青少年编程教育的“木兰”语言。宣传中出现“刘雷副研究员”的说法与其岗位不符。

   意见称,“木兰”语言分为前后两个版本,团队定义了语言规范,自主开发了编译器、字节码规范和虛拟机,基于开源的Blockly开发了可视化编程环境,针对中小学青少年编程教育开展了一些深入的工作,工作较为系统完整。但向媒体宣称“完全自主设计”有夸大成分;宣称“木兰”是“完全自主设计、开发和实现的编程语言”属虚假陈述;声称“木兰定位为下一代重要应用物联网应用的开发语言”缺乏应用案例的支撑;声称“木兰”语言采用了弹性actor执行模型、利用数据稀疏性提升效率技术属虚假陈述。

   意见还指出,“刘雷交给媒体的宣传材料,与提交给我所宣传主管的审批材料存在严重的不一致,属欺瞒行为。”

   下附调查与处理意见原文:

  

  

  

  

  来源:澎湃新闻


        更多精彩新闻请点击:http://www.peoplessjj.com/《时事经济观察》
责任编辑: 李靖

渝ICP备18016245号-1 地址:北京市朝阳区金台路2号人民日报社 版 权 所 有 ,未 经 书 面 授 权 禁 止 使 用

Copyright 2018 by all rights reserved 监督电话:010-65365635

浏览本网主页,建议将电脑显示屏的分辨率调为1024*768

 技术支持:网站建设

电脑版 | 移动版